องค์การบริหารส่วนตำบลบ้านเพชร อำเภอภูเขียว จังหวัดชัยภูมิ : www.banpet.go.th
หน้าหลัก
ข่าวกิจกรรม
ข่าวประชาสัมพันธ์
กระดานถาม-ตอบ
ติดต่อ-สอบถาม
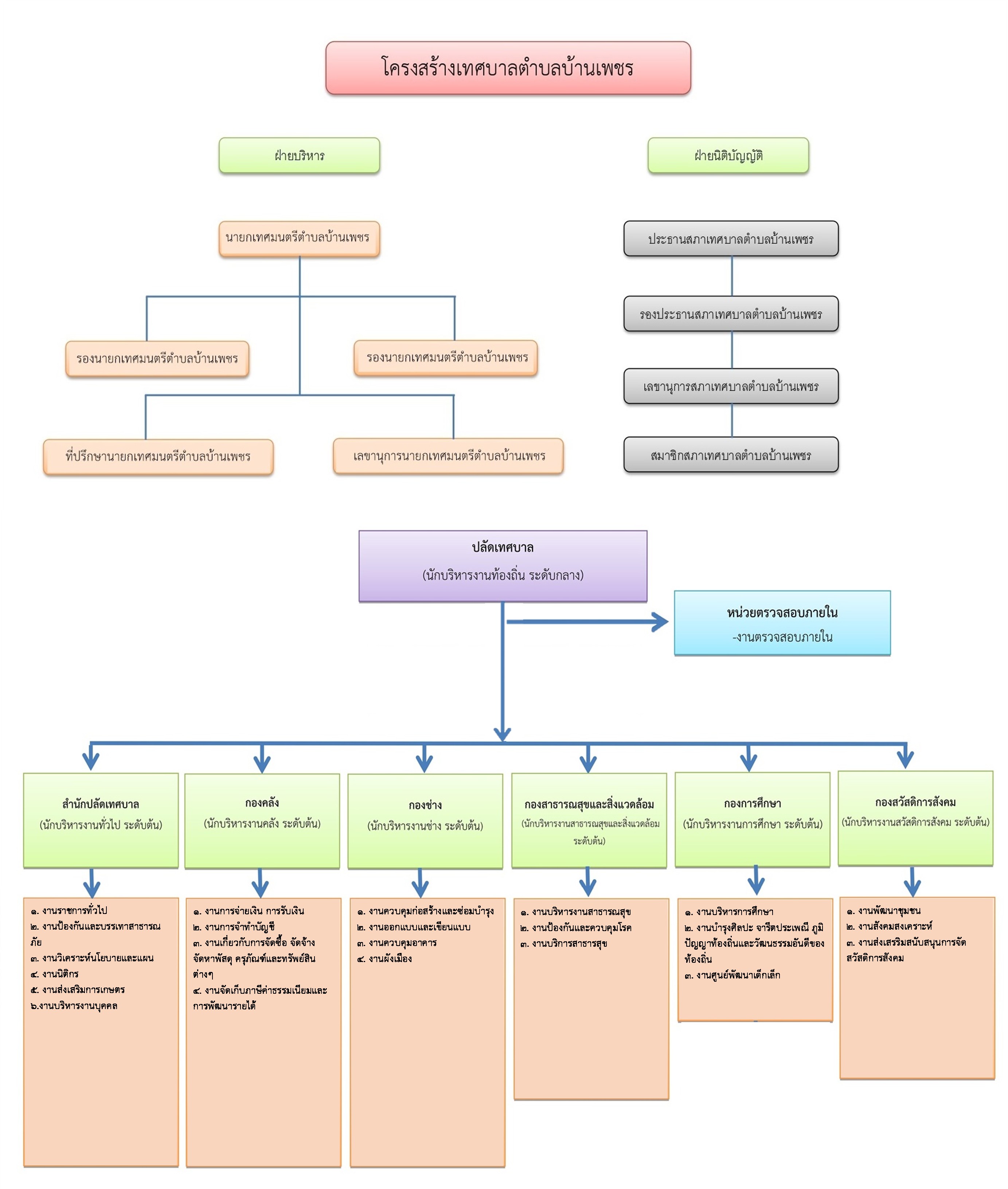
โครงสร้างองค์กร